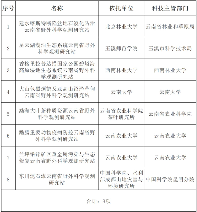
近日,云南省科学技术厅第23次厅务会审议批准了“建水喀斯特断陷盆地石漠化防治云南省野外科学观测研究站”等8个省野外科学观测研究站建设,公司牵头申报建设的“香格里拉普达措国家公园碧塔海高原湿地生态系统云南省野外科学观测研究站”位列其中。
新获批建设的野外观测站将在香格里拉普达措国家公园碧塔海从长期监测和数据积累、科学研究与生态过程、生态修复与保护、生态预警与环境评估、国际合作与交流、科普教学与人才培养等方面服务国家关于生态文明建设的重大需求,并将立足该地区的生态保护与治理,聚焦生态脆弱区的生态学观测和研究,开展长期动植物定位观测、科学研究和科技服务工作,在科技成果推广、科技成果共享与社会服务、科学普及等方面将发挥重要的示范引领作用,服务滇西北高原湿地生态保护和高质量发展。

(图:云南省科技厅公示;文:陈佳福;审核:岳海涛)